Die Diskussion über Nano Banana Pro und die Zensur von Bildern wird immer intensiver. Viele Kreative, Fotografen und KI-Designer stellen sich dieselbe Frage: Wie stark greift die Plattform tatsächlich in generierte oder bearbeitete Bilder ein?
Ich analysiere die Mechanismen, Grenzen und Auswirkungen der Nano Banana Pro Bildzensur und zeige detailliert, wie die Filter funktionieren, welche Inhalte blockiert werden und welche Möglichkeiten kreative Nutzer dennoch haben. Am Ende das Beitrags zeige ich anhand eines kurzen Beispiels, wie ich das Filtern gestern selbst erlebt habe.
Was Nano Banana Pro ist
Nano Banana Pro ist eine KI-gestützte Plattform zur Bildgenerierung und Bildbearbeitung. Sie nutzt neuronale Netze, um:
- Fotos zu transformieren
- neue Bilder zu generieren
- Stilübertragungen durchzuführen
- Bildinhalte zu verändern
Das System analysiert dabei jedes hochgeladene oder generierte Bild automatisch.
Im Hintergrund arbeitet eine Kombination aus:
- Computer Vision
- Content-Moderation-Algorithmen
- Deep-Learning-Klassifikatoren
Diese Komponenten entscheiden, ob ein Bild zugelassen, verändert oder blockiert wird.
Warum KI-Bildgeneratoren Inhalte zensieren
Plattformen wie Nano Banana Pro müssen Inhalte kontrollieren, um:
- gesetzliche Vorgaben einzuhalten
- Plattformrichtlinien umzusetzen
- Missbrauch zu verhindern
- Markenrisiken zu minimieren
Besonders im Fokus stehen:
- Nacktheit
- Gewalt
- politisch sensible Inhalte
- urheberrechtlich geschützte Figuren
- Deepfake-Material
Die Moderation erfolgt meist automatisiert in mehreren Ebenen.
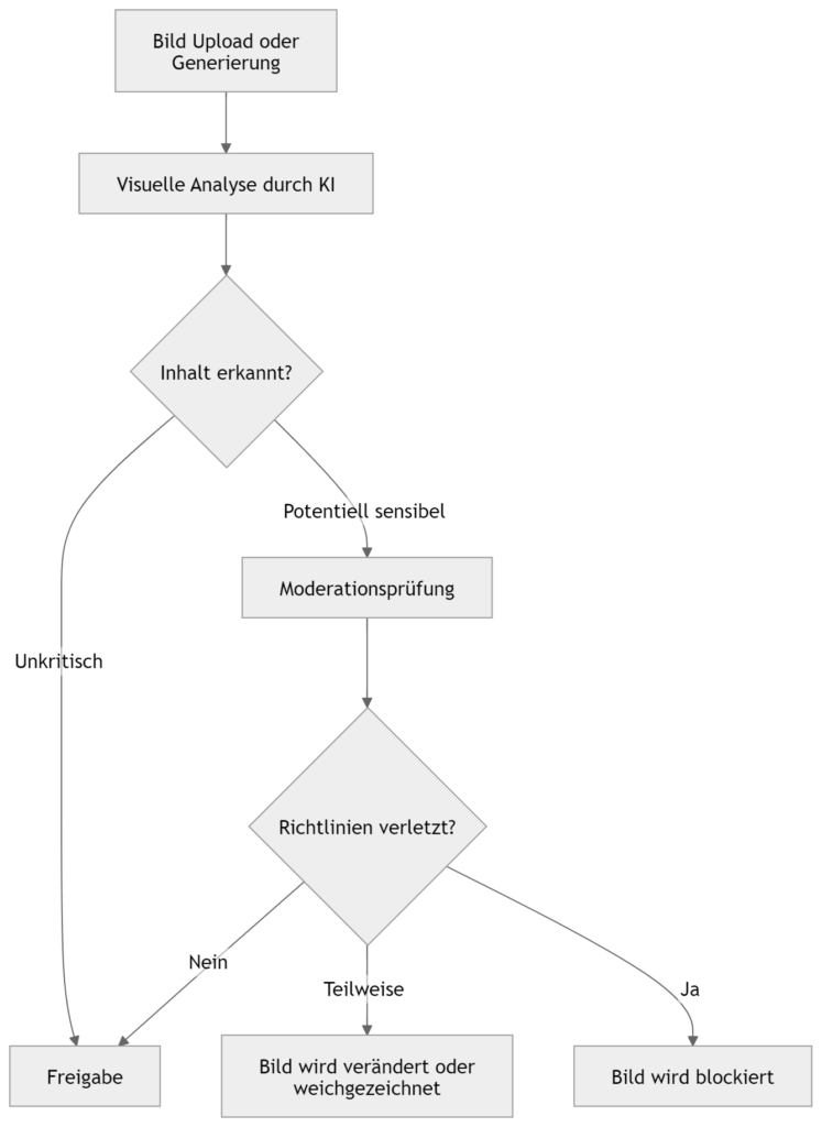
Wie die Nano Banana Pro Bildfilter technisch funktionieren
Die Filterung von Bildern basiert auf einem mehrstufigen Analyseprozess.

Die KI analysiert dabei mehrere Bildmerkmale:
- Formen und Körperproportionen
- Hautanteile
- Objekte und Symbole
- Kontext und Bildkomposition
Je höher die Wahrscheinlichkeit eines problematischen Inhalts, desto stärker greift der Filter ein.
Welche Bilder Nano Banana Pro am häufigsten zensiert
Die Plattform reagiert besonders empfindlich auf bestimmte Kategorien.
Nacktheit und erotische Inhalte
Die strengste Moderation betrifft:
- explizite Nacktheit
- pornografische Darstellungen
- sexualisierte Körperteile
Selbst künstlerische Aktfotografie kann teilweise blockiert werden.
Typische Reaktionen der KI:
- automatische Ablehnung
- Bildverzerrung
- fehlgeschlagene Generierung
Gewalt und blutige Szenen
Bilder mit folgenden Merkmalen werden häufig gestoppt:
- Blut
- Waffen im Einsatz
- Verletzungen
- extreme Horror-Darstellungen
Gerade in Fantasy- oder Gaming-Artworks führt dies häufig zu Filtereingriffen.
Politische Figuren und bekannte Persönlichkeiten
Ein weiterer sensibler Bereich sind real existierende Personen.
Die KI kann blockieren:
- manipulierte Bilder von Politikern
- Deepfake-ähnliche Darstellungen
- satirische Bildbearbeitungen mit Prominenten
Dies dient vor allem dem Schutz vor Desinformation.
Marken und geschützte Figuren
Viele KI-Plattformen vermeiden bewusst:
- Disney-Charaktere
- bekannte Filmfiguren
- Comic-Helden
Der Grund liegt im Urheberrecht und Markenrecht.
Wie stark Nano Banana Pro Bilder tatsächlich verändert
Nicht jedes problematische Bild wird sofort blockiert.
Die Plattform nutzt verschiedene Moderationsstrategien:
1. Soft-Filtering
Das Bild wird leicht verändert.
Beispiele:
- Haut wird weniger detailliert
- Körperformen werden verfremdet
- bestimmte Bildbereiche verschwimmen
2. Generierungsfehler
Die KI „verweigert“ die Darstellung indirekt.
Typische Symptome:
- seltsame Proportionen
- fehlende Körperteile
- unlogische Bildkomposition
Dies ist ein Hinweis darauf, dass ein interner Filter eingegriffen hat.
3. Vollständige Blockierung
In kritischen Fällen erscheint eine Fehlermeldung.
Das Bild wird:
- nicht generiert
- nicht gespeichert
- nicht angezeigt
Grenzen der KI-Zensur
Trotz moderner Moderationssysteme ist keine Plattform perfekt.
Die Filter können:
- harmlose Inhalte fälschlich blockieren
- problematische Inhalte übersehen
- kulturelle Kontexte falsch interpretieren
Gerade bei künstlerischen Bildern oder Illustrationen kommt es häufig zu Fehlentscheidungen. Besonders niedliche Darstellungen wie bspw. die japanischen Kawaii- oder auch Chibi-Styles sind besonders häufig betroffen, werden hier oft vermeintliche Darstellungen von Kindern vermutet und demzufolge eine Richtlinienverletzung angenommen.
Auswirkungen auf Kreative und Künstler
Für Künstler und Fotografen bringt die Moderation sowohl Vorteile als auch Einschränkungen.
Vorteile
- Schutz vor Missbrauch der Plattform
- weniger illegale Inhalte
- sichere Nutzung für Unternehmen
Nachteile
- eingeschränkte kreative Freiheit
- unklare Moderationsregeln
- inkonsistente Filterentscheidungen
Besonders in Bereichen wie:
- Aktfotografie
- Dark Art
- Horrorillustrationen
- Fantasy-Illustration
stoßen Kreative schnell an Grenzen.
Strategien, um Filterprobleme zu vermeiden
Erfahrene Nutzer passen ihre Prompts und Bildideen gezielt an.
Hilfreiche Methoden:
- neutrale Formulierungen
- weniger explizite Beschreibungen
- Fokus auf Stil statt Inhalt
- Nutzung abstrakter Bildideen
Auch die Bildkomposition kann entscheidend sein.
Beispiel:
Statt „nackte Figur“ funktioniert häufig besser:
- „künstlerische Silhouette“
- „figurative Skulptur“
- „klassische Statue“
Zukunft der KI-Bildmoderation
Die Moderationssysteme entwickeln sich ständig weiter.
Zukünftige Entwicklungen werden vermutlich:
- kontextsensitivere Filter
- präzisere Bildklassifikation
- individuell einstellbare Moderationsstufen
beinhalten.
Damit könnte die Balance zwischen Sicherheit und kreativer Freiheit deutlich verbessert werden.
Fazit: Wie stark Nano Banana Pro Bilder zensiert
Nano Banana Pro nutzt ein komplexes System aus KI-Analyse und automatischer Moderation. Besonders streng kontrolliert werden:
- Nacktheit
- Gewalt
- Prominente
- urheberrechtlich geschützte Figuren
Die Zensur reicht von subtilen Bildveränderungen bis hin zur vollständigen Blockierung.
Für Kreative bedeutet das: Wer die Mechanismen der Filter versteht, kann seine Bildideen gezielt anpassen und dennoch beeindruckende Ergebnisse erzielen. Dass das aber nicht immer gegeben ist zeigt eindrucksfoll mein eher lustiges
Beispiel des Eingreifens des Nano Banana Pro-Filters
Gestern erlebte ich bei einem experimentellen Projekt sehr eindrucksvoll, wie sehr Nano Banana Pro die Bilder unter Umständen zensiert, wenn der Inhalt nicht genehm war. Ich promptete, dass ich das Bild eines Buches auf einem Tisch haben möchte, mit einem Cover, das ich hochlade. Klappte auch hervorragend mit sämtlichen Bildern, die ich getestet habe. Außer bei diesem Cover-Bild:

Das Ergebnis sah in diesem Fall wie folgt aus:

Auch alle folgenden Versuche lieferten ähnliche Ergebnisse. Nano Banana ließ sich nicht überreden, das Originalbild darzustellen. Stattdessen erschienen zum Teil sogar Bilder aus vorangegangenen Sessions als Cover.
Dieses Ergebnis zeigt einmal mehr sehr deutlich, wie sehr man bei der Verwendung von KI-Werkzeugenvom Moralempfinden der Entwickler oder auch den Bedingungen von Regierungen abhängig ist Auch Firefly in Photoshop stolpert bei mir recht häufig bei Hautpartien. Auch wenn das hier in meinem Fall jetzt nicht wirklich wichtig war, sondern am endeeher der Erkenntnis diente: Man sollte sämtlichen Output immer genauestens überprüfen und unter Umständen auch Aussagen verifizieren, selbst Prompt-Anpassungen und Optimierungen führen selten zu absolut verlässlichen Ergebnissen. Ich habe für mich festgestellt, dass ich in vielen Bereichen die LLMs bislang noch nicht wirklich als Hilfe ansehen kann, da oft der zusätzliche Aufwand der Prompt-Entwicklung, der Korrektur bzw. Überprüfung der Ergebnisse anfällt.
Welche Erfahrungen habt ihr bislang gemacht?

Kommentieren